Specifications & Interaction Model Diagram

Includes interaction/navigation model diagrams, UI specifications, style guides, and similar artifacts. All design was conducted as part of a User-Centered Design (UCD) methodology that included user research activities, interaction design, iterative wire-frames/prototypes, and usability evaluation. Note These samples are but a small subset of my work. If you'd like to see more, get in touch.

Also Available  Portfolio Home | Case Studies

Specifications & Style Guides

Interaction Model Diagrams

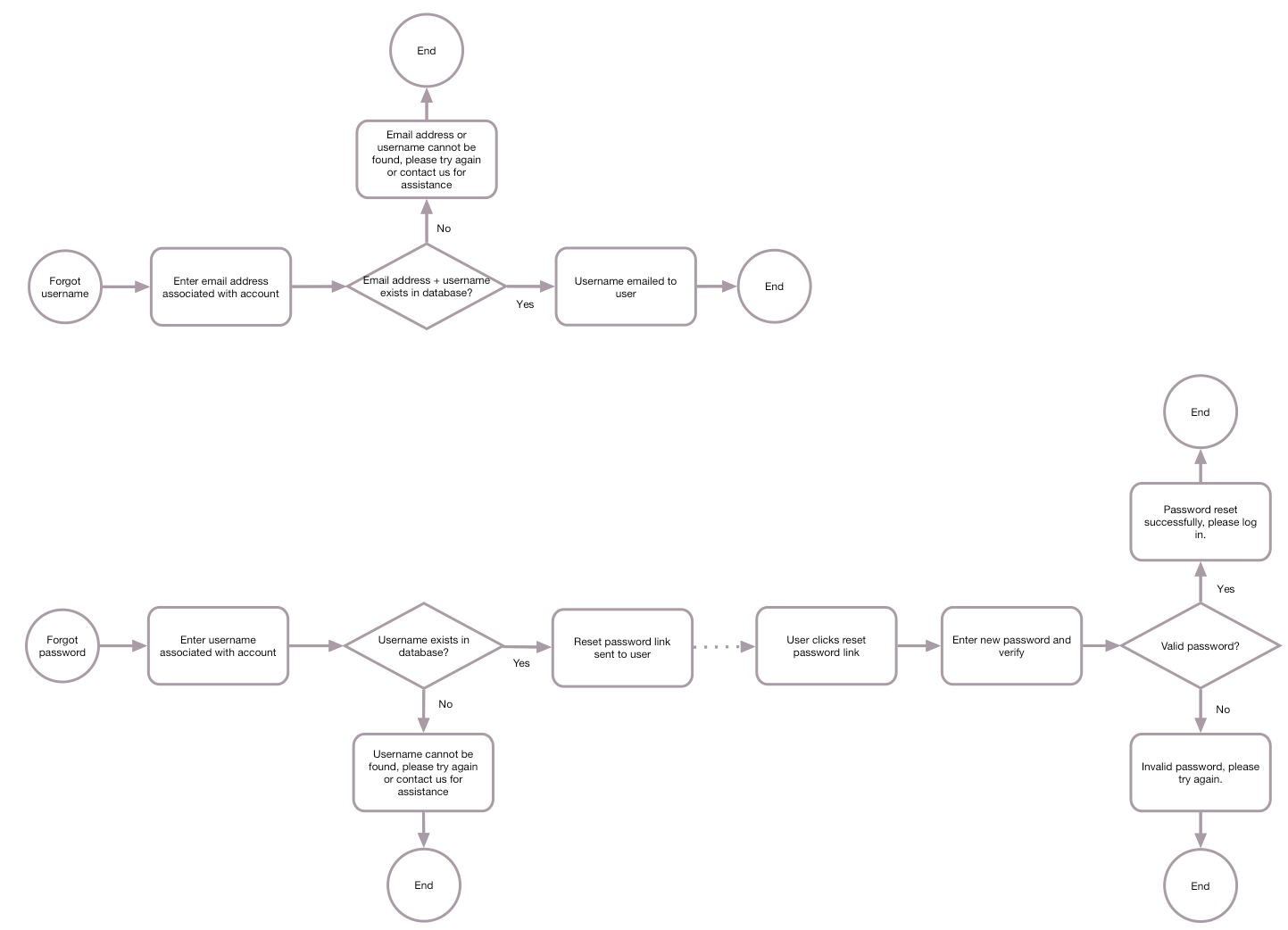
The purpose of these diagrams is to capture UI functionality, navigation, flow, and/or possible patterns. Alternative and exception flows can be captured as well. Diagrams of this type are useful (especially early in the design/discovery process) because they allow the team to focus at a higher level rather than on visual design details.

EMS Software

Web browse locations, mobile sign-up, and web home behaviors.

EMS Browse Locations
EMS Mobile Create Account
EMS Web Home Behaviors

Outsell

Forgotten password flow, manage users, and METL home.

Outsell Forgot Username/Password Flow
Outsell Manage Users
Outsell METL

Jeppesen Marine & Activant

VVOS interaction model and mobile service order entry.

Jeppesen VVOS Initial or New Session
Activant Mobile Service Order Entry